本文
令和6年能登半島地震により延長していた町税の納期限等の期日指定について
令和6年能登半島地震により被害を受けられた皆様に、心よりお見舞い申し上げます。
令和6年能登半島地震の発生を受け、津幡町では、地域指定による町税に関する申告、申請、請求その他の書類の提出又は納付・納入の期限を一括して延長していましたが、この度、延長後の期限を決定しましたのでお知らせいたします。
ただし、津幡町税条例第28条第1項に基づく申告、地方税第312条第3項第3号に掲げる法人以外の法人に係る申告、申請、請求その他書類の提出(不服申し立てに関するものを除く。)又は納付若しくは納入の期限については除きます。
対象となる納税者
- 石川県及び富山県に住所を有する個人
- 石川県及び富山県に主たる事務所若しくは事業所を置く法人
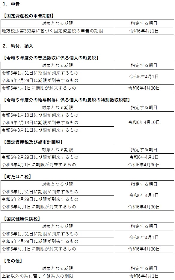
延長後の期限

個別の申請に基づく期限延長について
地震等の影響により、期限までに町税の申告・納付等ができない場合には、申告・納付等ができない理由がやんだ日から2か月以内に、申請いただくことにより、申告・納付等の期限の延長を受けることができます。
問い合わせ先
〒929-0393 石川県河北郡津幡町字加賀爪ニ3番地津幡町役場
町民生活部 税務課税務課代表
電話番号:076-288-2123
税務課納税推進室 電話番号:076-288-3081

